Нотация
Модель C4 не зависит от нотации и не предписывает каких-либо конкретных обозначений. Однако в качестве отправной точки можно использовать простую нотацию, которая хорошо работает на досках, бумаге, стикерах, картотеках и различных инструментах построения диаграмм.
Затем вы можете использовать цвет и формы для дополнения диаграммы, либо для добавления дополнительной информации, либо для придания диаграмме более эстетичного вида. Хотя вы можете увидеть множество примеров диаграмм и инструментов, в которых используются синие и серые прямоугольники1, это не то, что диктуется моделью C4, и вы можете использовать какие угодно цвета, которые вам нравятся!
Элементы
Обратите внимание, что в каждом поле указан тип элемента/абстракции (“Человек”, “Программная система”, “Контейнер”, “Компонент”) - это целенаправленное решение, которое помогает устранить любую двусмысленность в отношении того, какой уровень абстракции отображается.
Отношения
Легенда диаграммы
Любая используемая нотация должна быть настолько понятной, насколько это возможно, но все диаграммы должны иметь легенду с обозначениями, чтобы сделать нотацию понятной. Это относится и к диаграммам, созданным с использованием таких обозначений, как UML, ArchiMate и SysML, поскольку не все будут знать используемую нотацию.
Нотация, нотация, нотация
Несмотря на то, что модель C4 основана на абстракции и не зависит от нотации, вам все равно необходимо убедиться, что ваши обозначения на диаграммах имеют смысл и что диаграммы понятны. Хороший способ поразмыслить над этим - спросить себя, может ли каждая диаграмма быть самостоятельной и понятной (в основном) без пояснений. Вы можете воспользоваться этим кратким обзором контрольный список для проверки диаграмм архитектуры программного обеспечения, чтобы помочь.
Вот несколько общих рекомендаций, связанных с обозначениями.
Диаграммы
- Каждая диаграмма должна иметь заголовок, описывающий тип диаграммы и область ее применения (например, “Диаграмма системного контекста для моей программной системы”).
- Каждая диаграмма должна иметь легенду, объясняющую используемые обозначения (например, формы, цвета, стили границ, типы линий, начертания стрелок и т.д.).
- Акронимы и сокращения (бизнес/домен или технология) должны быть понятны всем аудиториям или объясняться в ключе/условных обозначениях диаграммы.
Элементы
- Тип каждого элемента должен быть четко указан (например, Человек, Программная система, контейнер или компонент).
- Каждый элемент должен иметь краткое описание, чтобы обеспечить “беглым взглядом” представление о ключевых обязанностях.
- Для каждого контейнера и компонента должна быть четко указана технология.
Отношения
- Каждая линия должна представлять собой однонаправленную связь.
- Каждая строка должна быть помечена так, чтобы она соответствовала направлению и цели взаимосвязи (например, зависимости или потоку данных). Старайтесь использовать как можно более конкретную маркировку, в идеале избегая отдельных слов, таких как “Использование”.
- Отношения между контейнерами (обычно они представляют собой межпроцессное взаимодействие) должны быть четко обозначены технологией/протоколом.
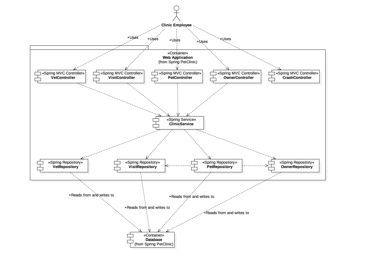
C4 и UML
Хотя примеры диаграмм созданы с использованием нотации “прямоугольники и линии”, основные диаграммы могут быть проиллюстрированы с помощью UML с соответствующим использованием пакетов, компонентов и стереотипов. Однако результирующим диаграммам UML, как правило, не хватает такого же количества описательного текста, поскольку добавить такой текст невозможно (или просто) с помощью некоторых инструментов UML.
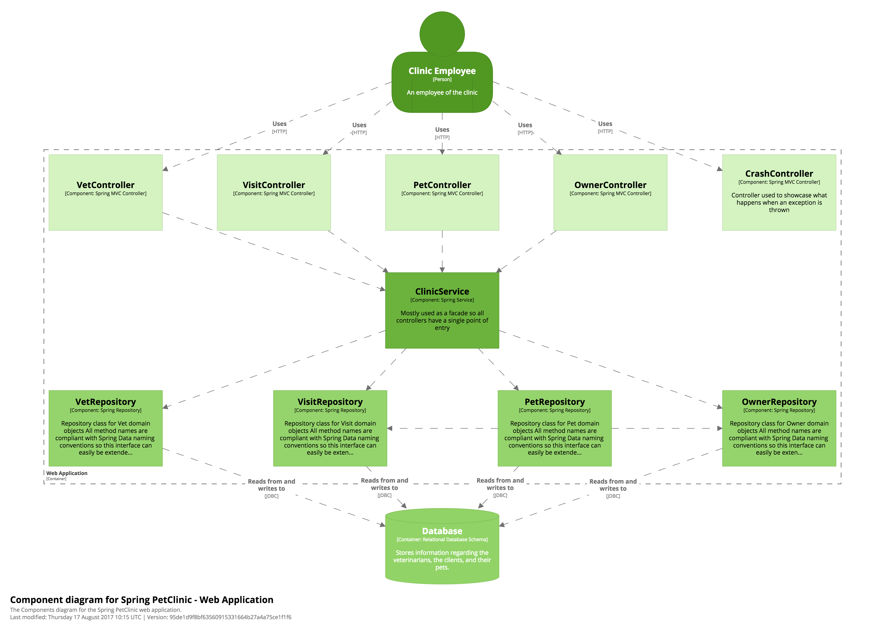
Вот три примера системного контекста, контейнера и схемы компонентов для сравнения.
C4 и ArchiMate
Смотрите C4 Model, Architecture Viewpoint и Archi 4.7 для получения подробной информации о том, как создавать диаграммы моделей C4 с помощью ArchiMate.
Альтернативные визуализации
Наконец, не думайте, что вам всегда нужно использовать традиционную диаграмму в виде прямоугольников и стрелок. Хотя обычно это стандартный подход, существуют и другие, часто интерактивные, визуализации, которые можно использовать для отображения одних и тех же абстракций модели C4 совершенно разными способами.
- 1 “C4 = синие и серые прямоугольники” - распространенное заблуждение, поэтому примеры диаграмм, представленные на этом веб-сайте, теперь чередуются между синей, зеленой и красной версиями!

















